飞书多维表+八爪鱼RPA,助力跨境中小卖家VOC洞察落地
看完本文,你或许将免费拥有一套价值10W,可以随心手搓的跨境VOC系统。
文末 免费领跨境VOC模板+免费报名线下手搓课程。
作为跨境电商中小卖家,可能每天都在焦虑:
差评越积越多,链接权重一路下滑?
Listing优化无数次,转化率依旧低迷?
跟风选品、低价内卷,还是滞销亏本金?

这可能是犯了一个共性错误:只顾着埋头卖货,却从未真正听懂各本土市场客户的声音。
跨境电商VOC
所有卖家的共同方向
在流量越来越贵、竞争愈发白热化的跨境赛道,VOC能够帮助所有跨境卖家,跨越地缘和文化障碍,真正理解北美、欧洲、东南亚、拉美、中东等不同市场客户的真实想法和文化习惯,进而从凭感觉卖货转变为靠数据做决策。

这对于所有跨境卖家都很重要,并非大品牌的专属。只是根据体量不同,做VOC的侧重方向和落地方法也有所不同。
对于大品牌而言,VOC放在企业级战略价值的高度,讲究全链路、全渠道、全流程闭环,以布局全球市场、巩固品牌壁垒、做长期战略研发,动辄投入百万级系统与专职团队。
对资金较少、抗风险弱的中小卖家而言,则不是这个打法——不用高额投入,聚焦亚马逊评论做VOC,以落地变现、快速见效为核心,将每一步分析直接转化为运营动作。例如通过评论分析,迅速解决当下遇到的减少差评退货、进行Listing优化等具体问题。
跨境中小卖家
聚焦亚马逊三类评论
盯紧亚马逊这三类评论:自有ASIN、竞品ASIN、榜单TOP100商品评论,能够帮助中小卖家在止损、抢单、选品等环节中低成本验证想法,快速迭代,避免踩坑。把这些评论分析透,中小卖家就能在激烈竞争中稳扎稳打,逐步提升。

具体来看:
1. 自有ASIN评论:守住自家链接,减少差评退货,守住基本盘
这是中小卖家做VOC的第一步,核心是找问题、止损、优化自身,直接关系到自己链接的生死。
-
差评溯源,快速降险止损:从评论中精准定位质量、包装、尺寸不符、描述夸大、使用复杂等高频痛点,第一时间改品、优化Listing、补充说明,降低差评与退货,避免账号绩效不达标、链接被下架。
-
提炼原生卖点,提升转化:把买家真实夸赞的高频词(例如:耐用、易安装、轻便),放进标题、五点、广告关键词,比自编卖点更精准戳到痛点,转化明显提升。
-
风险提前预警:实时监控差评趋势,及时应对集中投诉与恶意评论,不让小问题拖成账号危机。

2. 竞品ASIN评论:找到竞品弱点,跳出价格战,精准截流抢单
盯着竞品评论,是中小卖家不打价格战也能抢订单的最快捷径。
-
抓住竞品致命弱点:竞品高频吐槽的问题(例如:易坏、漏液、续航短等),就是你的机会点。
-
打造差异化优势:避开竞品通病,放大自身优势,不用低价也能脱颖而出。
-
优化Listing截流话术:把竞品短板变成你的宣传亮点,精准抢夺同类流量。
3. 摸清市场趋势,选品更有依据,降低试错成本
放眼品类榜单,才能看清行业大势、找准爆款方向,告别盲目选品。
-
挖掘掘品类共性痛点:找到头部爆款都没解决的行业通病,优化后就是下一个小爆款机会。
-
锁定用户真实刚需:明确买家最在意的功能、款式、尺寸,分清真需求与伪需求。
-
预判市场流行趋势:提前把握尺寸、颜色、场景变化,不做滞销库存,备货更精准。

落地太难?
免费领取跨境电商VOC模板
-
人工手动复制评论,耗时耗力,一天处理不完几个ASIN。
-
手动分类打标,数据杂乱易出错,很难提炼有效洞察。
-
专业VOC系统成本太高,中小卖家根本负担不起。
-
数据零散不同步,分析滞后,错过最佳优化时机。

扫码领取「跨境电商VOC模板」,导入即用,1小时搭建属于自己的自动化VOC系统,跑通VOC驱动跨境电商运营的流程。

跨境电商VOC模板
助力中小卖家VOC洞察落地
使用「跨境电商VOC模板」,无需写代码、无需高额投入、零基础即刻上手,打通自动采集评论 → AI打标分析 → 可视化洞察 → 转化为运营动作的流程。
整套系统的核心优势:
-
低成本:远低于专业VOC系统,八爪鱼RPA+飞书多维表 免费版即可起步。
-
零门槛:模板现成,开箱即用,不用懂技术。
-
全流程:采集、分析、洞察全流程配置好了。
-
高适配:完美匹配中小卖家三类评论VOC洞察需求。
它结合了飞书多维表和八爪鱼RPA的优势,协作互补,帮助中小卖家们告别繁琐的手工操作,快速将VOC洞察落地。
1. 八爪鱼RPA:预置双采集模板,自动抓取解放人工
遵循亚马逊官方规则,定制两款评论采集模板。数据定时自动抓取,自动同步飞书多维表。
指定ASIN评论采集模板
一键抓取自有ASIN + 竞品ASIN评论,用于自身优化与竞品对标。

榜单TOP100评论采集模板
自动抓取类目榜单爆款评论,用于洞察品类痛点、辅助选品决策。

2. 飞书多维表:AI自动打标,数据秒变洞察
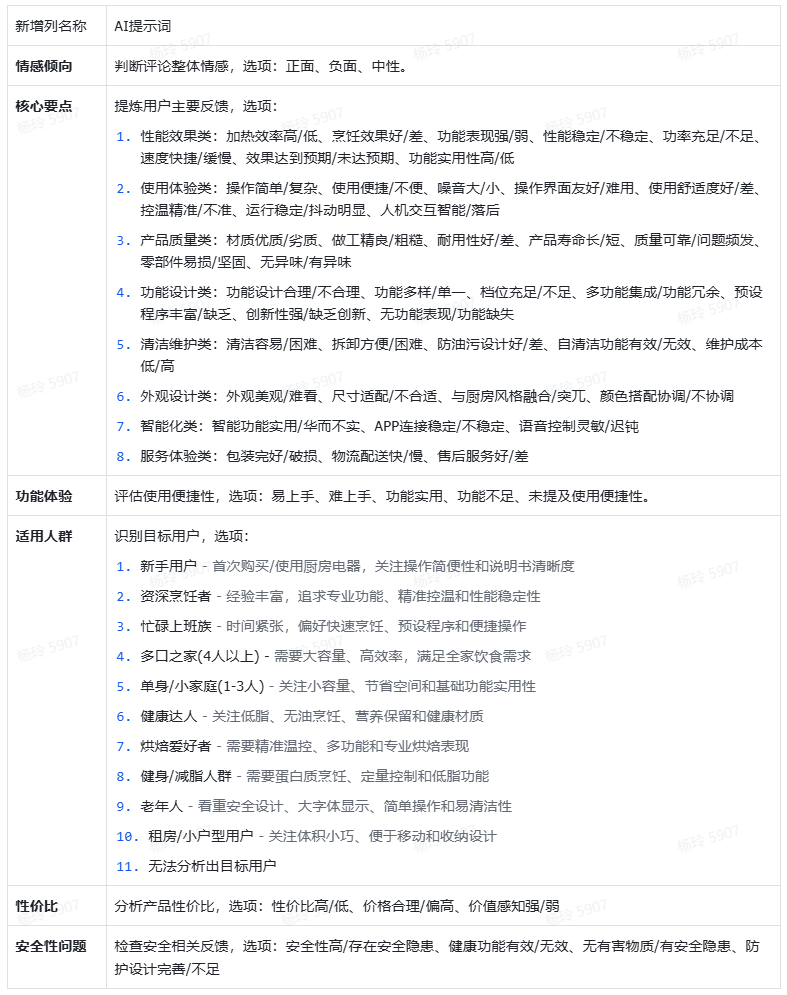
VOC洞察看板:预置差评趋势、痛点占比、竞品/榜单等分析图表,直接复制使用,无需从零搭建。例如提取高频词,用于Listing优化、广告关键词投放,将洞察结果直接转化为运营动作。




AI智能分类打标:自动完成情感判断、问题归类、关键词提取。


对评论进行打标时,初期需要根据业务需求,自定义分析维度,并根据分析效果进行过修正。自定义的分析维度越精细,AI打标的准确率越高。使用教程中为大家准备好了一些分析维度,您可以结合自己的业务场景进行优化。

不仅有免费VOC模板
还有免费线下手搓教学
飞书多维表+八爪鱼RPA 全套模板已备好,开箱即用,扫码领取模板和使用教程。

如果你希望不仅能使用模板,还能学会整套搭建逻辑,手搓出属于自己的跨境VOC洞察体系,或者需要扩展更多场景,请关注我们的线下手搓教学课程。
我们将手把手教你:八爪鱼RPA流程搭建、飞书AI调教、可视化看板制作、VOC落地策略。
现开启深圳、杭州两地预报名,速来!


写在最后。
VOC从来不是大品牌的专属。吃透自有、竞品、榜单三类评论,用好八爪鱼RPA + 飞书多维表 这套低成本系统,跨境中小卖家们能够比别人更懂用户,进而优化产品、提升转化、避开内卷。
别再靠感觉了。立即搭建你的VOC自动化系统,让数据驱动运营动作,少亏本金、多拿订单,碾压竞品!